PARTNERS
Manage Legal and Physical Entities
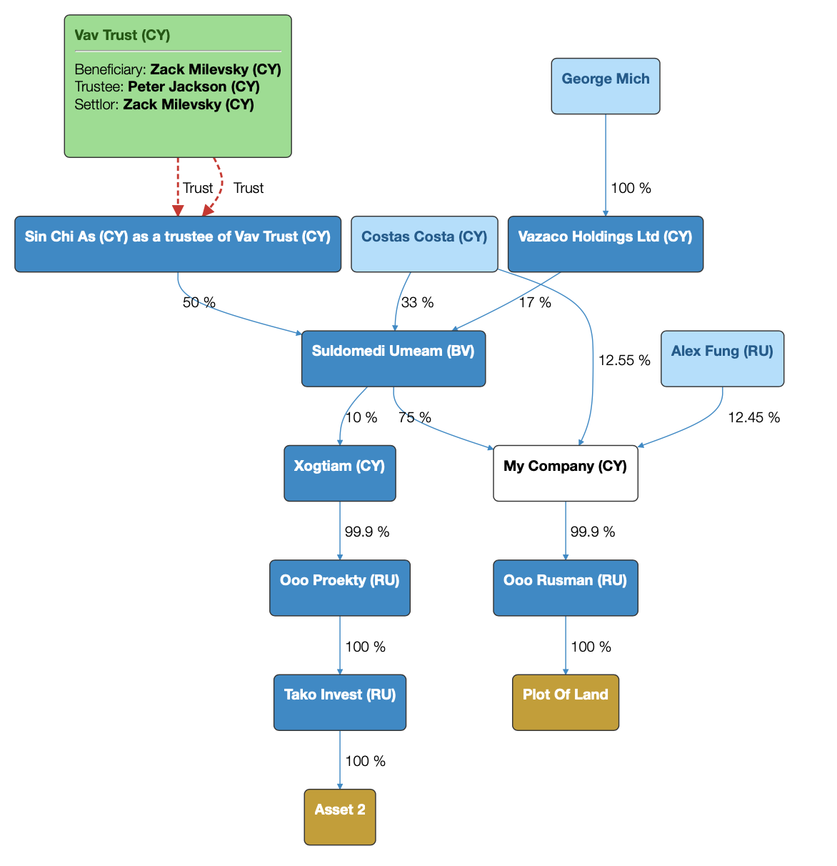
Data Table Partners is the most important module in the System. It is difficult to imagine a business that has no partners: no banks, no suppliers, no employees, no clients, no owners. So all these entities are stored and managed in this module. Linking Partners to each other by Events and Relations the System can generate Structure Charts with historical representation at given date:
The Details page Partners is loaded with plenty of information relevant to selected entity:
Other example of Partners profile based on entered data:
There are number of automatically generated Reports and Forms in different formats (PDF, DOCX, XLSX)
The list is continually being updated on request.
Details Page of a Partner also displays the following attributes and data:
‣ All Events
‣ Events related to corporate services (Changes in structure)
‣ Events related to altering the Capital (Changes in capital and Ownership)
‣ Bank Accounts
‣ DEPO Accounts
‣ Deposits
‣ Loans
‣ Payment Orders
‣ Bank Account Transactions
‣ Cash Movement Analysis
‣ Deals
‣ Assets
‣ Bank Balances and Turnovers
‣ Relations
‣ Affiliations
‣ Objectives


Every Partner may have its own instance of Accounting. Just select a base currency for given Partner and press button "Initialise Accounting for this Partner" and start using a full featured Accounting Module.
International Trusts
Trusts are made inside an ownership record.
For example:
Person X owns Company B via trust with Company A.
First we insert an ownership record in details of Company B
Now Company A is the shareholder of Company B.
Then inset a trust in details of the ownership

Click "Eye" to insert a trust inside the ownership
The Chart is ready